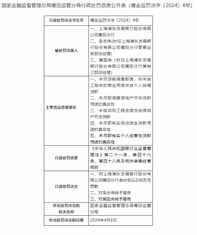
230万元大额罚单!浦发银行莆田分行涉多项违规发放贷款被罚楼市动态2年前发布关注私信02812 230万元大额罚单!浦发银行莆田分行涉多项违规发放贷款被罚 东方资讯消息,日前,国家金融局莆田监管局发布行政处罚信息公开表,因未尽贷前调查职责,向未竣工验收的商业用房发放个人按揭贷款;未尽职调查房地产开发贷款用途的真实性;未按项目工程进度发放房地产开发贷款;未尽职核实流动资金贷款用途的真实性;未尽职核实个人经营性贷款用途的真实性,对上海浦东发展银行股份有限公司莆田分行罚款230万元处罚。 因对上述事项负有责任,对时任莆田分行零售业务部总经理李志伟、营销三部总经理黄国良分别进行警告处罚。 © 版权声明声明:本站内容来源于网络或叭楼会员发布,网站只作为信息发布平台,版权归原作者所有,本站不承担任何图片、内容、观点等内容版权问题,如对内容有歧义,可第一时间联系本站管理员,经核实后我们会第一时间删除。THE END楼市新闻行业动态 喜欢就支持一下吧点赞12 分享QQ空间微博QQ好友海报分享复制链接收藏
暂无评论内容