叭楼,新房带看,二手房代办过户,望京二手房精选房源,您置业的小管家。
近日,北京市规划和自然资源委员会
昌平分局核发了
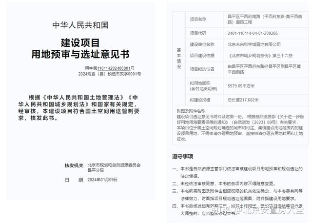
昌平区平西府南路
(平西府东路-黄平西侧路)
道路工程的
建设项目用地预审与选址意见书

意见书显示
该项目由昌平区平西府东路
经昌平区到昌平区黄平西侧路
拟用地面积5579.69平方米
总长度217.682米
建设单位为
北京未来科学城置地有限公司
核发日期为
2024年1月9日

小编以前也对该项目
做过相关报道
我们来回顾一下吧
小区通勤路只差200米,
修通竟要五六年?
“家门口的路只修了一半,剩下不到200米突然不修了。”近日,满心欢喜期待新家建成的昌平区北清橡树湾小区业主发现,开发商售楼宣传中的规划道路成了断头路,进出小区要绕一大圈,多走两三公里,未通车路段只剩不到200米,按计划竟要修五六年。
遭遇 宣传的通勤路成了断头路
北清橡树湾小区位于昌平区北清路与黄平西侧路交叉口处。“买房的时候,我就对出行有所顾虑,按照小区周边现有的道路来看,出行不太方便。”业主王女士说,她在看房前特意搜索了小区的位置,小区附近有平西府、回龙观东大街两座地铁站,都在小区南侧,但小区南侧没有路,想要去地铁站需要先上北边的北清路,再拐入黄平西侧路往南走,绕一个大圈。
“销售让我不用担心,因为小区南侧有规划道路。”王女士翻出销售出示的路线图。根据这条路线图,小区南侧将开通一条平西府南路,直通黄平西侧路,不论坐地铁还是开车,都方便了很多,这让王女士十分高兴,和丈夫商量后交了首付款。
“我每天上班,老人也会搬来一起住,所以希望上班通勤、老人就医能方便些。”业主张先生也很重视出行问题。最近小区的居民楼陆续封顶,平西府南路也在如火如荼地施工,他迫不及待来到施工现场看看自己未来的新家,一到现场却大吃一惊。
“按销售画的路线图,平西府南路应该直接通到黄平西侧路,可现场平西府南路只修了一半,到与黄平西侧路还剩不足200米的时候就不修了,转而通过一条南北向的道路,和北清路连通。这样一来,大家出行不还是得从北清路绕一个大圈吗?”张先生告诉记者,目前北清路每天上下班高峰时都会出现严重拥堵,如果将来开车回家时,不仅要先绕到北清路,还要一直开到文华路才能掉头,拥堵时段一来一回少说要多走半个小时。而对骑车的居民来说,要想不多走冤枉路,就只能在北清路上逆行。张先生担心:“北清橡树湾有1300户,旁边还有回迁安置房,一旦大家都入住,交通状况会更糟糕。”
声明:本站内容来源于网络或叭楼会员发布,叭楼只作为信息发布平台,版权归原作者所有,本站不承担任何图片、内容、观点等内容版权问题,如对内容有歧义,可第一时间联系本站管理员发送邮件8309272@qq.com或者扫码微信沟通,经核实后我们会第一时间删除。


















暂无评论内容