大家好,我是阿牛,专注北京房产研究!阿牛有全北京热门楼盘的测评和买房攻略及北京购F & x $ h ;房知识干货。
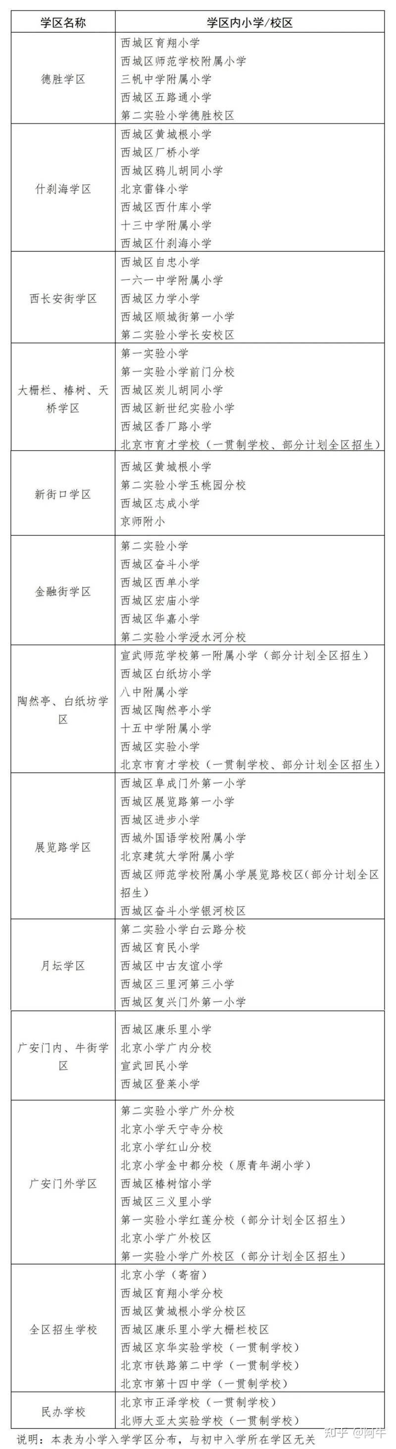
西城区2023年义务教育阶段,学区小学一览表。如下图:

西城区202, R P Q u } H g3年义务教育阶段,学区初中一览表。如下图:

西城区2023年义务教育阶段,有招生资质学校名单 (小学)如下图:

西城区2023年义务教育阶段,有招生资K ? {质学校名单(中学)如下图:

西城区2023年小学入学,相关问题解答如下图:

西城区2023年初中入学,相关问题解答如下图:

阿牛买房粉丝福利包含以下内容:
北京购房必, Z f e l ?备知识:
北京购房资格
北京贷款政策
北京购房之流程简述
北京环线格局
北京买房 ,各区域到底怎么o e } O : 4选
北京买房攻略之公司购房
北京用公积金买房应该注意的事项
北京住建委官网怎么查楼房是否买完
怎2 z R | k : F @ U么在住建委网站查到自己名下的住房信息
都想用公积金贷买房,F \ 8 J p }那你知道提取要准备啥
房子产权是什么意思
购房网签是什么意思
关于退买房定金
支招,买房定金能不能退
买房的误区:以自住房的标准去买投资房,不赚钱只能怨自己
如何解决北京购房资格
。。。。。。等等知识
有关学区房:
东城区
西城区
海淀区
朝阳区
北京市规划资料包:
总体规划
北京市各区规划
城市副中心规划
专项规b l 8 X c B划
北京轨道交通规划2035
全北京热门楼盘测| J d ! @ a } S 0评:
近期新更新楼盘:北京悦府、宸悦国际、金隅昆泰云筑、永定金茂府、西红门橡树湾、御璟星城、中海富华里、紫金书院、京贸国际公馆。
1.《奥森s P x M g @ / Y春晓综合测评与买房攻略》
2.《保利锦上综合测评与买房i t M 0 O a l 9 c攻略》
3.《国誉未来悦综合测评与买房攻略》
4.《德贤御府综合测评与买房攻略》
5.《华润亦庄橡树] Q h Y ; @湾综合测评与买房攻略》
6.《金地北x ~ +京一街区综合测评与买房攻略》
7.《金茂北京国际社区综合测评与买房攻略》
8.《金融街武夷融御综合测评与买房攻略》
9.《京贸国际城峰景综合测评与买房攻略》
10.《龙樾合玺综合测评与买房攻略》
11.《绿城沁园综合测评与买房攻略》
12.《望京养云综合测评与买房攻略》
13.《未来云城综合测评与买房攻略》
14.《保利绿城和锦诚园综合测评与买房攻略》
15.《北京东湾综合测评与买房攻略》
16.《北清云际综合测评与买房攻略》
17.《合生me悦综合5 o b y J H T测评与买房攻略》
18.《石榴春和景明综合测V o 0 i b . , p评与买房攻略》
19.《首创天阅山河综合测评与买房攻略》
20.《熙悦云上综合L P $ – N测评与买房攻略》
21.《远洋城建国誉万和城综合测评与买房攻略》
22.《中海甲叁號院综合测G c l %评与买房攻略》
23.《中海京叁號院综合测评与买房/ P ( u =攻略》
24.Z m A [ a《保利绿城和锦诚园综合测评与买房攻略) z (》
25.《航城壹号综合测评与买房攻略》
26.《和悦春风综合测评与买房攻略》
27.《京能丽墅综合测评与买房攻略》
28.《路劲御合院综合测评与买房攻略》
29.《绿地海珀– q y a j e F y H云翡综合测评与买房攻略》
30.《懋源璟岳综合测评与买房攻略》
31.《首开龙湖熙悦宸综合测评与买房! G U 6 B l攻略》
32.《棠颂璟庐综合测评与买房攻略》
33.《新城控股熙红印综合测评与买房攻略》
34.《亦庄金悦郡综合测评与买房攻略》
35.《中国铁建花语金3 3 B , Z F ,郡综合测评与买房攻略》
36.《中海云筑综合测评与买房攻略》
37.《和光瑞A $ ) R : C 3 ]府综合测评与买房攻略》
楼盘测评,不定期更新!!!
声明:本站内容来源于网络或叭楼会员发布,叭楼只作为信息发布平台,版权归原作者所有,本站不承担任何图片、内容、观点等内容版权问题,如对内容有{ G .歧义,可第一时间联系本站管理员发/ * a j j ? S送邮件8309272@qq.com或者扫码微信沟通,经核实后我们会第一时间删除。



















暂无评论内容