评估价上亿的房产,遭低价拍卖成交,持续引发关注。
澎湃新闻此前报道,安徽合肥一栋评估价为1.3亿元的厂房,被北京市西城区人民法院(简称西城区法院)以1元钱底价拍卖,最终成交价仅1.8万元。
据大皖新闻,2024年8月7日,西城区法院撤销了两天前在京东拍卖平台完成的这次拍卖,成交价与评估价的巨大反差让本案在舆论场继续发酵。
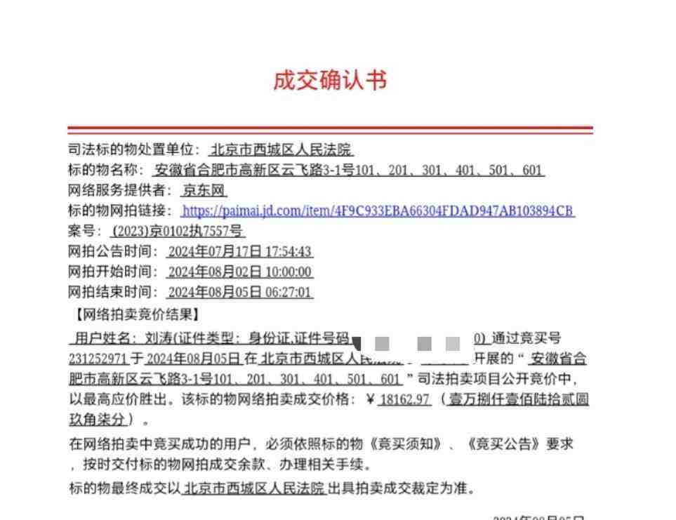
拍卖成交确认书显示,本次竞买者是一个名叫刘涛的自然人。
刘涛是谁?8月13日,在接受澎湃新闻记者采访时,刘涛否认了其有特殊背景,“直到法院电话通知撤销本次拍卖,我才相信这一切都是真的。”
本次拍卖被广泛报道后,刘涛的背景成为舆论关注焦点之一。面对其身份的质疑,刘涛说:“这个无可厚非,我要是他们,我也会这么认为。”
刘涛自述,其出生于1997年,目前是青岛一家企业的上班族。因为偶然原因,从网络上了解到这次拍卖,就按按照法院的要求参与了这次拍卖。
按照变卖公告,本次变卖开始后,如果有人出价1元,24小时内无人再应价,该出价1元即为最终变卖价;24小时结束时如有人应价,则自动延迟5分钟。
8月2日10时,变卖开始。据大皖新闻报道,每次出价的加价幅度为0.01元,没有找到人工更改出价的方法,每次按一次出价按钮,就自动增加0.01元,连续点击按钮100次才能增加1元钱。
公开信息显示,8月5日06:10:13时,本次司法变卖结束。该标的最终应价为18161.97元。
从1元起开始变卖,经历了2天多的竞价,本次司法变卖的延迟次数高达31674次。
在接受澎湃新闻记者采访时,刘涛说:“我是一次次点击的。”
关于其参与竞买方式,澎湃新闻记者无从核实真伪。
8月5日当天,刘涛拿到京东拍卖平台的《成交确认书》。《成交确认书》显示,标的物最终成交以北京市西城区人民法院出具拍卖成交裁定为准。
刘涛说,拍卖成功后,其本人并未高兴,“反而是焦虑,我担心遇到诈骗。”
电话记录显示,8月7日上午从8时22分开始,号码显示为北京座机的来电与刘涛的通话时间是21分34秒。该号码为西城区法院的公开电话。
刘涛说,西城区法院一位法官电话通知撤销本次拍卖。“找我要地址,说给我邮寄书面通知,直到这时,我才相信本次拍卖是真的。”
“另一位法官称,已经撤拍,有疑问走执行异议。”
刘涛说:“我跟两位法官反馈了,该案件的同案拍品4月23日拍卖了两个价值5000万元的股权,一个101.55元成交,另一个1.61元成交。这个该怎么解释?”
“一位法官说不了解,另一位法官称每个拍卖有每个拍卖的规则,但我在8月9日发现,以上两笔交易均被下架。”
刘涛所说的两次股权拍卖,与1.3亿元厂房拍卖为同一刑事案件,其起因都是被执行人非法吸收公众存款。
公开信息显示,2024年3月18日,西城区法院先后发布3条拍卖公告,内容分别为:关于良寓(上海)供应链管理有限公司、上海都思融资租赁有限公司持有的上海敬点公共租赁住房运营有限公司的全部股权(第一次拍卖)的公告;关于上海敬点公共租赁住房运营有限公司、上海君珩实业有限公司持有的上海敬珩公共租赁住房运营有限公司的全部股权(第一次拍卖)的公告;关于良寓(上海)供应链管理有限公司、张伟持有的上海大琚公共租赁住房运营有限公司的全部股权(第一次拍卖)的公告。
拍卖公告显示,这3份公告涉及标的物参考价分别为:5000万元、5000万元和300万元,最终成交价分别为1.61元、101.55元和50.02元。
不过,记者点开相关链接具体详情时,三个拍卖结果均显示访问链接不存在。
值得注意的是,西城区法院提醒,标的物涉及经济犯罪案件,法院依据已经发生法律效力的刑事判决依法决定对其股权进行处置,该股权经最后一次拍卖未能成交,故法院进行无保留价拍卖。
在拍卖公告中,西城区法院称,“本院于2023年11月2日派员进行现场调查,发现该公司不在注册地实际经营;竞买人在竞买前应根据上述情况谨慎决定是否参与竞买。”
8月7日下午,刘涛按照拍卖规则,向西城区法院的公开账号转款。银行转账记录显示,交易时间是13时11分03秒,金额为18161.97元。
关于本次拍卖的诸多疑点,澎湃新闻记者曾于8月9日发函至西城区法院,截至发稿时,西城区法院没有接受采访。
刘涛向澎湃记者表示,他计划先申请执行异议,如果没有结果,再申请行政复议。他透露,8月9日,其再次电话追问西城区法院,要求其邮寄书面通知。“已经口头通知,有疑问来北京。”
澎湃新闻记者问:“那时什么心情?”
刘涛说:“我很生气啊。”
来源:澎湃新闻
您当前使用的浏览器版本过低,可能存在安全风险,建议升级浏览器,或者用以下浏览器浏览声明:本站内容来源于网络或叭楼会员发布,叭楼只作为信息发布平台,版权归原作者所有,本站不承担任何图片、内容、观点等内容版权问题,如对内容有歧义,可第一时间联系本站管理员发送邮件8309272@qq.com或者扫码微信沟通,经核实后我们会第一时间删除。




















暂无评论内容