地产股,今天又嗨起来了,全线飘红。
没错,资本市场又率先嗅到了风吹草动。
有消息称,相关部门正在考虑一项重大计划,即让各地的地方ZF出资购买尚未售出的存量商品住房,用做保障房。
属于GJ队下场帮助房地产去库存。
更嗨的是,杭州临安已经打响第一枪。
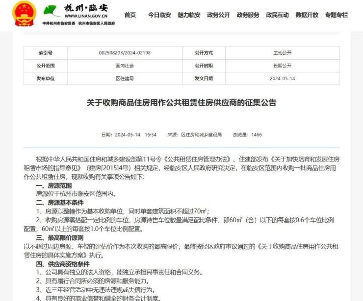
杭州市临安区住房和城乡建设局日前发布《关于收购商品住房用作公共租赁住房供应商的征集公告》。
临安区已经研究决定,在区内范围内收购一批商品住房,用作公共租赁住房。
这一政策对房源要求上,需位于临安区范围内,且以整幢作为基本收购单位,单套建筑面积不得超过70平方米。
除了面积要求外,临安区还对收购房源的配套设施提出了明确要求。公告指出,收购房源需搭配一定比例的车位,以满足租赁者的停车需求。具体来说,60平方米(含)以下的房源每套需配置0.6个车位,而60平方米以上的房源每套则需配置1.0个车位。这一规定旨在确保租赁者在享受住房的同时,也能享受到便捷的停车服务。
在收购价格方面,公告指出将以不超过周边房源、车位的评估价作为本次收购的最高限价。这意味着将依据市场实际情况,对收购价格进行合理评估。
最终收购价格将按照经审议通过的《关于收购商品住房用作公共租赁住房的具体实施方案》执行。
这是430大会中提到要统筹研究消化存量房产后,首例ZF下场收储案例。
这种方式既可以帮助房地产市场去库存,又能满足更多住房需求。不过杭州临安本次收购房源规模较小,仅1万平米。
按照传闻的说法,这一计划将大规模推行。
那目前空置存量究竟有多大规模?
据天风证券估计,2022年底空置二手房面积约有47亿平方米,考虑到近年来新增需求也在消化空置的存量住房,估计2024年3月空置二手房面积约有44亿平方米。
即使不考虑房企待开发土地面积,只考虑新房广义库存(房企已开工未销售的住宅)和能成为有效供给的空置二手房,目前广义住房库存也有26.3亿平方米。其中,新房广义库存约为15.3亿平方米(假设可售比为98%);有效的空置二手房面积约为11亿平方米(假设空置二手房仅有25%能成为供给)。
ZF收购存量住房理论上可以降低库存水平,缓解房地产市场的下行压力,并通过更改用途为保障性住房来实现三大工程的部分目标,但要起到托市作用,则需将住宅去化周期压降至18个月以内。
而要把住房去化周期压降到18个月以内,需要去掉约7.4个月的库存,这对应了7.7亿平方米销售,约占广义住房库存的29%。
消化7.7亿平米,按照以2024一季度新建商品住宅及二手房均价换算,大约需要7万亿。
7万亿可不是小规模资金,这钱由谁出?
这几年楼市不景气,多城卖地收入大幅缩减,地方ZF自然是没有余粮。
国盛证券房地产行业分析师金晶认为,对于“消化存量”后续可能落地的方向是成立统一平台收储。
无论是ZY成立统一平台,或者ZY推动地方ZF成立平台去收储存量,大部分资金依然需要由ZY层面解决,单纯依靠地方财政很难推进。
并且,就算是ZY出专项,这么大规模也不可能直接all in,所以大概率是分梯队分阶段进行。
目前的楼市,除四大一线以外,限制性购房政策层面几乎全部脱光,但效果微弱。
如果GJ队能下场盘活存量,用作保障性住房,能解决住有所居,又能让“市场+保障”双轨制顺利推进。
只是双轨制下,分化趋势将更加明显了。
您当前使用的浏览器版本过低,可能存在安全风险,建议升级浏览器,或者用以下浏览器浏览声明:本站内容来源于网络或叭楼会员发布,叭楼只作为信息发布平台,版权归原作者所有,本站不承担任何图片、内容、观点等内容版权问题,如对内容有歧义,可第一时间联系本站管理员发送邮件8309272@qq.com或者扫码微信沟通,经核实后我们会第一时间删除。





















暂无评论内容