叭楼,新房带看,二手房代办过户,望京二手房精选房源,您置业的小管家。


哈喽大家好,我是血拼哥。
最近积分落户申请已经开启了,今年的这场“考试”你参加吗?
身边的朋友,有通过积分计划落户成功的,也有积分没希望,通过别的方式折腾很多年,最后钱财打了水漂,身心俱疲,伤心放弃的。
大多数在北京打拼的人,落户的初衷就是为了解决孩子的教育问题,说白了就是能在北京参加高考。这几年接触下来,没有落户的孩子,基本上在初二完成了去向分流:
1.天津
2.老家
3.国际高中还有少数去了衡中。
还有一些,户口暂时没下来,但还有希望,就先呆原学校不动,正常在北京上高中(九类人)。只要在高考前搞定落户,就万事大吉。
最近听一位妈妈说,这一代没戏了,让下一代努力吧。落户成了家族目标。
2024年的北京,买房门槛降了,但是落户的门槛依旧不低。
No.1 北京积分落户越来越难
首先,想在北京积分落户中“胜出”,要满足个前提条件:社保缴纳年限至少得有15年。
可就当下的积分落户环境来说,每年竞争积分落户的人至少有十几万人,而北京每年6000规模保持不变,成功率仅有5%左右:
2018年申报124657人,上岸6019人,成功率为4.8%;2019年申报106403人,上岸6007人,成功率为5.6%;2020年申报122852人,上岸6032人,成功率为5.0%;2021年申报130111人,成功上岸6054人,成功率为4.6%;2022年申报122219人,成功上岸6006人,成功率为4.91%;2023年申报106772人,成功上岸6003人,成功率为5.62%。
而且,在全国户籍政策都在宽松的时候,北京基本丝毫不动,内卷严重,要求分数也越来越高:
2018年分数线90.75;2019年,最低分93.58分,最高分125.79分;2020年,最低分97.13分,最高分124.17分;2021年,最低分100.88分,最高分129.38分;2022年,最低分105.42分,最高分136.25分;2023年,最低分109.92分,最高分140.05分。
而积分情况不达标就是哪里不足补哪里,能操作的就是仅有职住、学历、纳税。如果这三大指标不达标可以通过购买郊区住房、后续学历、以及缴纳个税等来追上队伍。
但社保分不达标,要不熬时间、要不然就是通过学历跨级多加分值来填补社保的缺分部分了。
目前来看,满足成功上岸的条件有四条:社保17年及以上+本科及以上学历+45岁以下+郊区房本(从去年数据各项指标及格线得出)
No.2 除了积分落户,其他落户方式也难了
比如,今年2月发布的,只有留学生就职于央企和事业单位才能走留服落户名额。民企、外企的北京落户不再有留服落户指标。
而对于留学生来说,还有其他的落户渠道人社部、人社局、海外学人落户等,但都有严格的年龄、学校排名、居住时间和专业薪资水平等要求。
相当于变相的提升落户难度。
另一个风声就是今年办理投靠落户,会因不符合人口规模控制要求,不予批准;或者要轮候等位,但是等待期限不知道要等多久。

比起留学落户,投靠落户其实相当人性化,也有明确的理由:老人在满足独生子女且退休的情况下,子女户口在北京,退休后投靠子女完全是情理之中,
可是目前,投靠落户的福利措施,也越来越难了。
No.3 其他城市都在“抢人”,北京还在赶人?
现在全国都变相放宽了落户条件,比如上海高级人才目录不断扩容,从62项猛增至100项。
保育师、汽修工、车工、焊工……都有机会落户。
而深圳、广州早都实现了“来了就是深圳人”的口号,落户几乎“零门槛”。
可北京落户门槛越来越卷,还在劝退了不少“北漂”:
截至2023年末,北京常住人口2185.8万人,比上年末增加1.5万人。其中常住外来人口824万人,占常住人口的比重为37.7%。2020年时,北京常住外来人口为841万人。
过去三年里,有17万“北漂”离开北京,常驻人口规模在缓慢下降,和北京控制人口的思路有关:
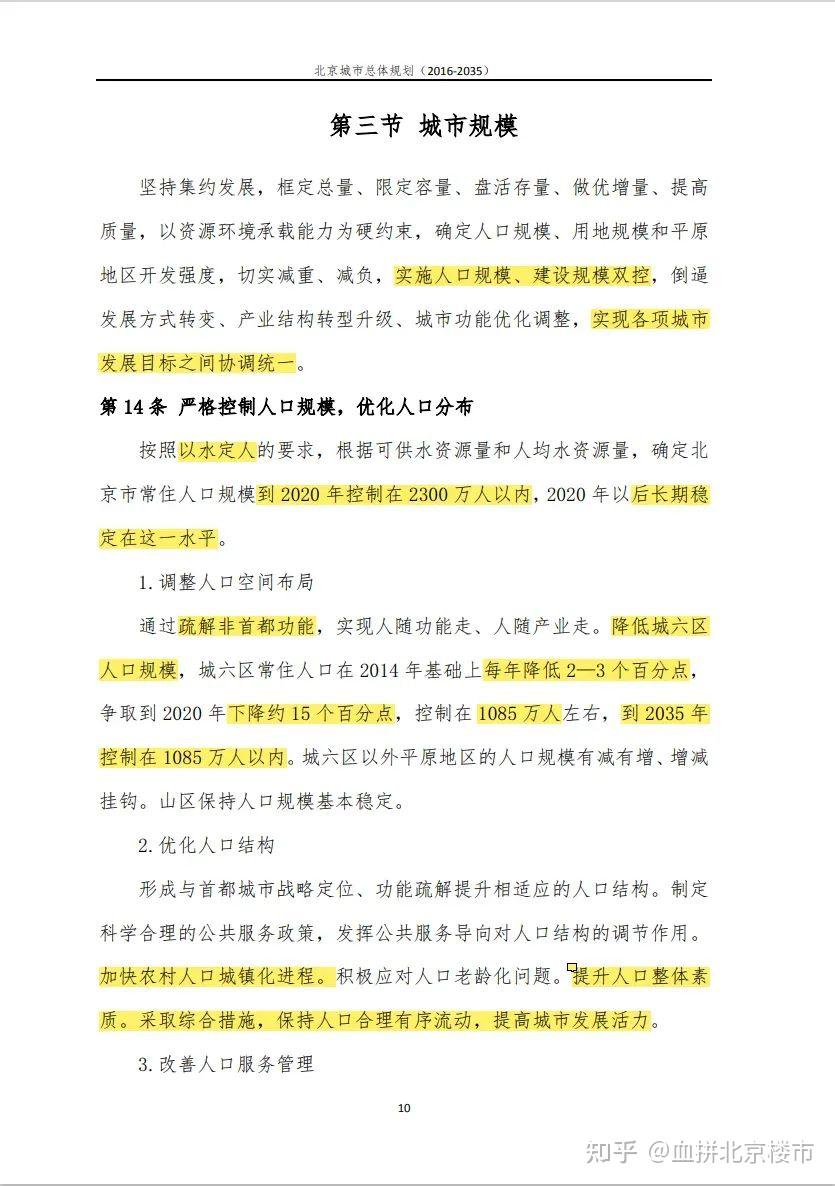
降低城六区的人口规模,总量控制在2300万以内,优化人口结构(北京在三年内60岁以上老人增至近500万的背景下)。

这与北京自身情况是相符的:
北京的产业实力、就业机会、医疗资源、教育资源,依旧每年在吸引大量人才……
人口老龄化问题也非常严重,2022年,北京60岁及以上户籍人口为414.0万人,占总户籍人口的29%。
所以,收紧老人投靠指标、吸引年轻的毕业生、积分落户每年名额不变、城六不放开限购……都是为了更宏大长远的目标。
不过说到底,除了孩子上学,你觉得北京户口含金量高吗?
网友对此也有讨论:







No.4 北京积分落户申报说明
最后,惯例咱们分享一下积分落户流程,想参与的朋友如下操作:
2024年北京市市积分落户申报工作于4月18日早8时正式启动,申报期限为30个自然日,可登录北京市人力资源和社会保障局官方网站积分落户服务专栏(http://rsj.beijing.gov.cn/jflh/)填写申报信息。
时间安排
本市积分落户工作实行年度申报制,分为申报、部门审核结果汇总、审核结果查询、部门复核及积分排名、公示和落户办理5个阶段。2024年各阶段安排如下——

年度积分落户主体工作共计96个自然日。2024年本市积分落户规模为6000人,并实行同分同落。
各指标时间节点

声明:本站内容来源于网络或叭楼会员发布,叭楼只作为信息发布平台,版权归原作者所有,本站不承担任何图片、内容、观点等内容版权问题,如对内容有歧义,可第一时间联系本站管理员发送邮件8309272@qq.com或者扫码微信沟通,经核实后我们会第一时间删除。



















暂无评论内容