绷不住了!全面取消限购的大潮 开始了!!
之前咱们提到从带动房地产行业全链条循环的角度看,限购、限贷、限售、认房认贷等限制性政策将会逐步优化甚至退出。
近两年以来,地方政策在需求侧从试探性松绑到应出尽出。
26日,住建部在会议中明确:充分赋予城市房地产调控自主权,各城市可以因地制宜调整房地产政策。
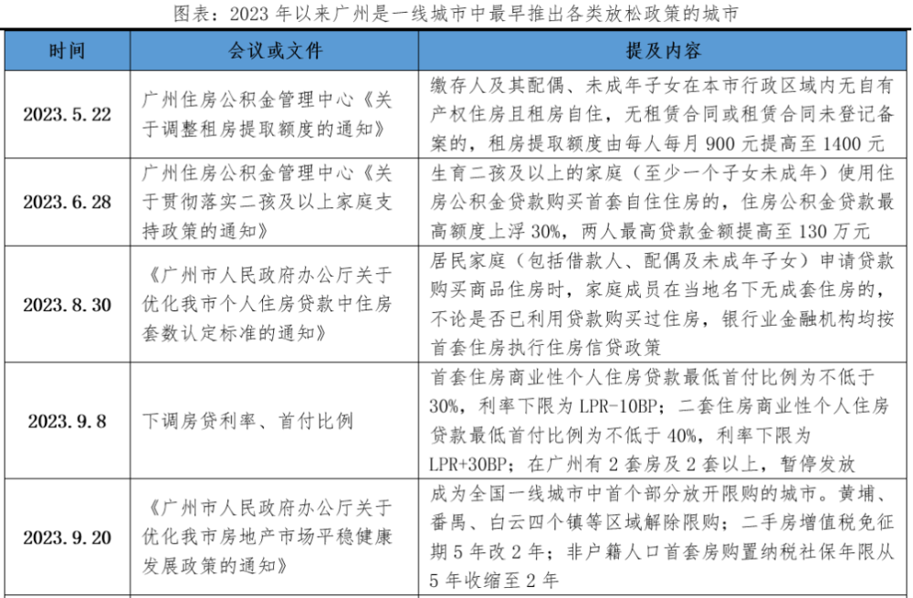
时隔一天,也就是上周六,广州率先推出房地产新政,再次放松限购,距离上一次调整不到半年(2023年9月)。
图片来源:广州市人民政府办公厅、泽平宏观
可以看到,政策在微调中持续放松,始终保持着小步快走的谨慎状态,即防止一放就乱,又看市场反馈。
在其人民政府办公厅官网发布《关于进一步优化我市房地产市场平稳健康发展政策措施的通知》,即日生效。
内容涉及4方面,分别是涵盖住房保障、支持房地产项目融资需求、优化调整限购和加强房地产监督。
其中,最受关注的部分就是:
放开120平方米以上(不含120平方米)户型限购。
支持“租一买一”“卖一买一”:
名下自有住房用于出租(并备案)或出售(存量房交易系统取得房源信息编码并挂牌),购房时核减相应套数。
商服类物业也不再限定转让对象(法人单位、个人均可)
广州成为一线城市中首个部分放开中心城区限购的城市。
具体是什么概念?
随着楼市需求结构的变化,市场上改善性住房需求的占比越来越大。
广州也不例外,目前仍在执行限购政策的区域中,120平方米以上的占比几乎已经近半,供过于求,而商服类物业更是高库存重灾区。
新政在需求端放松限购区域内限制条件,有助于消化库存,同时推动改善性需求适时入市;
如此一来,可以实现新房、二手住房、租赁和交易的良性循环,从一定程度上促进供应和交易两旺。
当一线城市敞开大门,有实力的人考虑到职业需求、生意需求、教育需求,更愿意把房子向资源集中的地区置换。
广州的限购放开或是一线城市解除或进一步放松限购的重要信号,为其他城市政策调整方向提供参考。
另外,就在今天,据中国新闻周刊、澎湃新闻、证券时报、财联社等多家报道,苏州已确认,将全面取消住房限购,买房不再限面积及套数。
和广州一样,苏州房地产经历多次调整,从缩小限购范围到缩短社保年限,再到去年9月限购政策放松。
此时面积120平以上不限购、120平以下只能买三套,现在全部放开。
不过,在新房限售两年政策方面暂时没有变化仍继续执行。
下午五点半,据央视财经报道,上海优化限购政策,外地购房者在沪连续5年社保或个税,可在外环以外区域(崇明区除外)限购1套住房。
除了上述三地,据不完全统计,光是去年9月,西安(二环外)、武汉、无锡、厦门(岛外)、合肥、郑州、福州、青岛、济南、南京、大连、沈阳、天津(核心区(和平、河西、南开、河东、河北、红桥)以外)等城市宣布取消限购;
近期上海、东莞、洛阳等多个城市陆续出台楼市新政,旨在引导购房者信心回升。
这些强二线已经不再设防,大城市下场抢板凳的游戏开始了,财富将出现一轮新的大挪移。
那这波政策能让一线城市楼市稳住吗?
关键还是看刚需盘到底有多少,这部分人是否愿意上车。
如今放开限购,希望有钱人先动起来,让买得起的人先买。
至于有需求的人,咱也可以学起来,关注消息,见机行事,各地的善意越来越多了。
.data_color_scheme_dark{–weui-BTN-ACTIVE-MASK: rgba(255, 255, 255, .1)}.data_color_scheme_dark{–weui-BTN-DEFAULT-ACTIVE-BG: rgba(255, 255, 255, .126)}.data_color_scheme_dark{–weui-DIALOG-LINE-COLOR: rgba(255, 255, 255, .1)}.data_color_scheme_dark{–weui-BG-COLOR-ACTIVE: #373737}.data_color_scheme_dark{–weui-BG-6: rgba(255, 255, 255, .1);–weui-ACTIVE-MASK: rgba(255, 255, 255, .1)}.data_color_scheme_dark{–weui-REDORANGE: #ff6146;–weui-BG-0: #111;–weui-BG-1: #1e1e1e;–weui-BG-2: #191919;–weui-BG-3: #202020;–weui-BG-4: #404040;–weui-BG-5: #2c2c2c;–weui-FG-0: rgba(255, 255, 255, .8);–weui-FG-HALF: rgba(255, 255, 255, .6);–weui-FG-1: rgba(255, 255, 255, .5);–weui-FG-2: rgba(255, 255, 255, .3);–weui-FG-3: rgba(255, 255, 255, .1);–weui-FG-4: rgba(255, 255, 255, .15);–weui-FG-5: rgba(255, 255, 255, .1);–weui-RED: #fa5151;–weui-ORANGERED: #ff6146;–weui-ORANGE: #c87d2f;–weui-YELLOW: #cc9c00;–weui-GREEN: #74a800;–weui-LIGHTGREEN: #3eb575;–weui-BRAND: #07c160;–weui-BLUE: #10aeff;–weui-INDIGO: #1196ff;–weui-PURPLE: #8183ff;–weui-WHITE: rgba(255, 255, 255, .8);–weui-LINK: #7d90a9;–weui-TEXTGREEN: #259c5c;–weui-FG: #fff;–weui-BG: #000;–weui-TAG-TEXT-RED: rgba(250, 81, 81, .6);–weui-TAG-BACKGROUND-RED: rgba(250, 81, 81, .1);–weui-TAG-TEXT-ORANGE: rgba(250, 157, 59, .6);–weui-TAG-BACKGROUND-ORANGE: rgba(250, 157, 59, .1);–weui-TAG-TEXT-GREEN: rgba(6, 174, 86, .6);–weui-TAG-BACKGROUND-GREEN: rgba(6, 174, 86, .1);–weui-TAG-TEXT-BLUE: rgba(16, 174, 255, .6);–weui-TAG-BACKGROUND-BLUE: rgba(16, 174, 255, .1);–weui-TAG-TEXT-BLACK: rgba(255, 255, 255, .5);–weui-TAG-BACKGROUND-BLACK: rgba(255, 255, 255, .05)}.data_color_scheme_dark{–weui-BG-0: #111;–weui-BG-1: #1e1e1e;–weui-BG-2: #191919;–weui-BG-3: #202020;–weui-BG-4: #404040;–weui-BG-5: #2c2c2c;–weui-FG-0: rgba(255, 255, 255, .8);–weui-FG-HALF: rgba(255, 255, 255, .6);–weui-FG-1: rgba(255, 255, 255, .5);–weui-FG-2: rgba(255, 255, 255, .3);–weui-FG-3: rgba(255, 255, 255, .1);–weui-FG-4: rgba(255, 255, 255, .15);–weui-FG-5: rgba(255, 255, 255, .1);–weui-RED: #fa5151;–weui-ORANGERED: #ff6146;–weui-ORANGE: #c87d2f;–weui-YELLOW: #cc9c00;–weui-GREEN: #74a800;–weui-LIGHTGREEN: #3eb575;–weui-BRAND: #07c160;–weui-BLUE: #10aeff;–weui-INDIGO: #1196ff;–weui-PURPLE: #8183ff;–weui-WHITE: rgba(255, 255, 255, .8);–weui-LINK: #7d90a9;–weui-TEXTGREEN: #259c5c;–weui-FG: #fff;–weui-BG: #000;–weui-TAG-TEXT-RED: rgba(250, 81, 81, .6);–weui-TAG-BACKGROUND-RED: rgba(250, 81, 81, .1);–weui-TAG-TEXT-ORANGE: rgba(250, 157, 59, .6);–weui-TAG-BACKGROUND-ORANGE: rgba(250, 157, 59, .1);–weui-TAG-TEXT-GREEN: rgba(6, 174, 86, .6);–weui-TAG-BACKGROUND-GREEN: rgba(6, 174, 86, .1);–weui-TAG-TEXT-BLUE: rgba(16, 174, 255, .6);–weui-TAG-BACKGROUND-BLUE: rgba(16, 174, 255, .1);–weui-TAG-TEXT-BLACK: rgba(255, 255, 255, .5);–weui-TAG-BACKGROUND-BLACK: rgba(255, 255, 255, .05)}.data_color_scheme_dark{–weui-elpsColor: rgba(255, 255, 255, .8)}.data_color_scheme_dark{–weui-mask-elpsColor: rgba(255, 255, 255, .8);–weui-mask-gradient: linear-gradient(to right, rgba(25, 25, 25, 0), #191919 40%)}.data_color_scheme_dark{–weui-BG-0: #111;–weui-BG-1: #1e1e1e;–weui-BG-2: #191919;–weui-BG-3: #202020;–weui-BG-4: #404040;–weui-BG-5: #2c2c2c;–weui-FG-0: rgba(255, 255, 255, .8);–weui-FG-HALF: rgba(255, 255, 255, .6);–weui-FG-1: rgba(255, 255, 255, .5);–weui-FG-2: rgba(255, 255, 255, .3);–weui-FG-3: rgba(255, 255, 255, .1);–weui-FG-4: rgba(255, 255, 255, .15);–weui-FG-5: rgba(255, 255, 255, .1);–weui-RED: #fa5151;–weui-ORANGERED: #ff6146;–weui-ORANGE: #c87d2f;–weui-YELLOW: #cc9c00;–weui-GREEN: #74a800;–weui-LIGHTGREEN: #3eb575;–weui-BRAND: #07c160;–weui-BLUE: #10aeff;–weui-INDIGO: #1196ff;–weui-PURPLE: #8183ff;–weui-WHITE: rgba(255, 255, 255, .8);–weui-LINK: #7d90a9;–weui-TEXTGREEN: #259c5c;–weui-FG: #fff;–weui-BG: #000;–weui-TAG-TEXT-RED: rgba(250, 81, 81, .6);–weui-TAG-BACKGROUND-RED: rgba(250, 81, 81, .1);–weui-TAG-TEXT-ORANGE: rgba(250, 157, 59, .6);–weui-TAG-BACKGROUND-ORANGE: rgba(250, 157, 59, .1);–weui-TAG-TEXT-GREEN: rgba(6, 174, 86, .6);–weui-TAG-BACKGROUND-GREEN: rgba(6, 174, 86, .1);–weui-TAG-TEXT-BLUE: rgba(16, 174, 255, .6);–weui-TAG-BACKGROUND-BLUE: rgba(16, 174, 255, .1);–weui-TAG-TEXT-BLACK: rgba(255, 255, 255, .5);–weui-TAG-BACKGROUND-BLACK: rgba(255, 255, 255, .05)}.rich_media_content{color:#000000e5;font-size:17px;font-size:var(–articleFontsize);overflow:hidden;text-align:justify}.rich_media_content{color:#ffffffa6;color:var(–weui-FG-HALF)}.rich_media_content{position:relative;z-index:0}.wxw-img{vertical-align:bottom}.rich_media_content em{font-style:italic}*{margin:0;padding:0}.rich_media_content *{max-width:100%!important;box-sizing:border-box!important;-webkit-box-sizing:border-box!important;word-wrap:break-word!important}body,.wx-root,page{–weui-BTN-HEIGHT: 48;–weui-BTN-HEIGHT-MEDIUM: 40;–weui-BTN-HEIGHT-SMALL: 32}body{–weui-elpsLine: 2;–weui-elpsFontSize: 1rem;–weui-elpsColor: rgba(0, 0, 0, .9)}body{–weui-mask-elpsLine: 2;–weui-mask-elpsLineHeight: 1.4;–weui-mask-elpsFontSize: 1rem;–weui-mask-elpsColor: rgba(0, 0, 0, .9);–weui-mask-gradient: linear-gradient(to right, rgba(255, 255, 255, 0), #ffffff 40%)}@media(prefers-color-scheme:dark){body:not([data-weui-theme=light]){–weui-elpsColor: rgba(255, 255, 255, .8)}}@media(prefers-color-scheme:dark){body:not([data-weui-theme=light]){–weui-mask-elpsColor: rgba(255, 255, 255, .8);–weui-mask-gradient: linear-gradient(to right, rgba(25, 25, 25, 0), #191919 40%)}}@media screen and (min-width:1024px){body:not(.pages_skin_pc) body,body:not(.pages_skin_pc) .wx-root{–weui-BG-0: #ededed;–weui-BG-1: #f7f7f7;–weui-BG-2: #fff;–weui-BG-3: #f7f7f7;–weui-BG-4: #4c4c4c;–weui-BG-5: #fff;–weui-FG-0: rgba(0, 0, 0, .9);–weui-FG-HALF: rgba(0, 0, 0, .9);–weui-FG-1: rgba(0, 0, 0, .55);–weui-FG-2: rgba(0, 0, 0, .3);–weui-FG-3: rgba(0, 0, 0, .1);–weui-FG-4: rgba(0, 0, 0, .15);–weui-FG-5: rgba(0, 0, 0, .05);–weui-RED: #fa5151;–weui-ORANGERED: #ff6146;–weui-ORANGE: #fa9d3b;–weui-YELLOW: #ffc300;–weui-GREEN: #91d300;–weui-LIGHTGREEN: #95ec69;–weui-BRAND: #07c160;–weui-BLUE: #10aeff;–weui-INDIGO: #1485ee;–weui-PURPLE: #6467f0;–weui-WHITE: #fff;–weui-LINK: #576b95;–weui-TEXTGREEN: #06ae56;–weui-FG: #000;–weui-BG: #fff;–weui-TAG-TEXT-RED: rgba(250, 81, 81, .6);–weui-TAG-BACKGROUND-RED: rgba(250, 81, 81, .1);–weui-TAG-TEXT-ORANGE: #fa9d3b;–weui-TAG-BACKGROUND-ORANGE: rgba(250, 157, 59, .1);–weui-TAG-TEXT-GREEN: #06ae56;–weui-TAG-BACKGROUND-GREEN: rgba(6, 174, 86, .1);–weui-TAG-TEXT-BLUE: #10aeff;–weui-TAG-BACKGROUND-BLUE: rgba(16, 174, 255, .1);–weui-TAG-TEXT-BLACK: rgba(0, 0, 0, .5);–weui-TAG-BACKGROUND-BLACK: rgba(0, 0, 0, .05)}}@media screen and (min-width:1024px){body:not(.pages_skin_pc) .wx-root[data-weui-mode=care],body:not(.pages_skin_pc) body[data-weui-mode=care]{–weui-BG-0: #ededed;–weui-BG-1: #f7f7f7;–weui-BG-2: #fff;–weui-BG-3: #f7f7f7;–weui-BG-4: #4c4c4c;–weui-BG-5: #fff;–weui-FG-0: #000;–weui-FG-HALF: #000;–weui-FG-1: rgba(0, 0, 0, .6);–weui-FG-2: rgba(0, 0, 0, .42);–weui-FG-3: rgba(0, 0, 0, .1);–weui-FG-4: rgba(0, 0, 0, .15);–weui-FG-5: rgba(0, 0, 0, .05);–weui-RED: #dc3636;–weui-ORANGERED: #d14730;–weui-ORANGE: #e17719;–weui-YELLOW: #bb8e00;–weui-GREEN: #4f8400;–weui-LIGHTGREEN: #2e8800;–weui-BRAND: #018942;–weui-BLUE: #007dbb;–weui-INDIGO: #0075e2;–weui-PURPLE: #6265f1;–weui-WHITE: #fff;–weui-LINK: #576b95;–weui-TEXTGREEN: #06ae56;–weui-FG: #000;–weui-BG: #fff;–weui-TAG-TEXT-RED: rgba(250, 81, 81, .6);–weui-TAG-BACKGROUND-RED: rgba(250, 81, 81, .1);–weui-TAG-TEXT-ORANGE: #e17719;–weui-TAG-BACKGROUND-ORANGE: rgba(225, 119, 25, .1);–weui-TAG-TEXT-GREEN: #06ae56;–weui-TAG-BACKGROUND-GREEN: rgba(6, 174, 86, .1);–weui-TAG-TEXT-BLUE: #007dbb;–weui-TAG-BACKGROUND-BLUE: rgba(0, 125, 187, .1);–weui-TAG-TEXT-BLACK: rgba(0, 0, 0, .5);–weui-TAG-BACKGROUND-BLACK: rgba(0, 0, 0, .05)}}@media screen and (min-width:1024px){body:not(.pages_skin_pc) .wx-root[data-weui-mode=care][data-weui-theme=dark],body:not(.pages_skin_pc) body[data-weui-mode=care][data-weui-theme=dark]{–weui-BG-0: #111;–weui-BG-1: #1e1e1e;–weui-BG-2: #191919;–weui-BG-3: #202020;–weui-BG-4: #404040;–weui-BG-5: #2c2c2c;–weui-FG-0: rgba(255, 255, 255, .85);–weui-FG-HALF: rgba(255, 255, 255, .65);–weui-FG-1: rgba(255, 255, 255, .55);–weui-FG-2: rgba(255, 255, 255, .35);–weui-FG-3: rgba(255, 255, 255, .1);–weui-FG-4: rgba(255, 255, 255, .15);–weui-FG-5: rgba(255, 255, 255, .1);–weui-RED: #fa5151;–weui-ORANGERED: #ff6146;–weui-ORANGE: #c87d2f;–weui-YELLOW: #cc9c00;–weui-GREEN: #74a800;–weui-LIGHTGREEN: #3eb575;–weui-BRAND: #07c160;–weui-BLUE: #10aeff;–weui-INDIGO: #1196ff;–weui-PURPLE: #8183ff;–weui-WHITE: rgba(255, 255, 255, .8);–weui-LINK: #7d90a9;–weui-TEXTGREEN: #259c5c;–weui-FG: #fff;–weui-BG: #000;–weui-TAG-TEXT-RED: rgba(250, 81, 81, .6);–weui-TAG-BACKGROUND-RED: rgba(250, 81, 81, .1);–weui-TAG-TEXT-ORANGE: rgba(250, 157, 59, .6);–weui-TAG-BACKGROUND-ORANGE: rgba(250, 157, 59, .1);–weui-TAG-TEXT-GREEN: rgba(6, 174, 86, .6);–weui-TAG-BACKGROUND-GREEN: rgba(6, 174, 86, .1);–weui-TAG-TEXT-BLUE: rgba(16, 174, 255, .6);–weui-TAG-BACKGROUND-BLUE: rgba(16, 174, 255, .1);–weui-TAG-TEXT-BLACK: rgba(255, 255, 255, .5);–weui-TAG-BACKGROUND-BLACK: rgba(255, 255, 255, .05)}}@media screen and (min-width:1024px){body:not(.pages_skin_pc) .wx-root,body:not(.pages_skin_pc) body{–appmsgExtra-BG: #F7F7F7}}@media screen and (min-width:1024px){body:not(.pages_skin_pc) .wx-root[data-weui-theme=dark],body:not(.pages_skin_pc) body[data-weui-theme=dark]{–weui-BG-0: #111;–weui-BG-1: #1e1e1e;–weui-BG-2: #191919;–weui-BG-3: #202020;–weui-BG-4: #404040;–weui-BG-5: #2c2c2c;–weui-FG-0: rgba(255, 255, 255, .8);–weui-FG-HALF: rgba(255, 255, 255, .6);–weui-FG-1: rgba(255, 255, 255, .5);–weui-FG-2: rgba(255, 255, 255, .3);–weui-FG-3: rgba(255, 255, 255, .1);–weui-FG-4: rgba(255, 255, 255, .15);–weui-FG-5: rgba(255, 255, 255, .1);–weui-RED: #fa5151;–weui-ORANGERED: #ff6146;–weui-ORANGE: #c87d2f;–weui-YELLOW: #cc9c00;–weui-GREEN: #74a800;–weui-LIGHTGREEN: #3eb575;–weui-BRAND: #07c160;–weui-BLUE: #10aeff;–weui-INDIGO: #1196ff;–weui-PURPLE: #8183ff;–weui-WHITE: rgba(255, 255, 255, .8);–weui-LINK: #7d90a9;–weui-TEXTGREEN: #259c5c;–weui-FG: #fff;–weui-BG: #000;–weui-TAG-TEXT-RED: rgba(250, 81, 81, .6);–weui-TAG-BACKGROUND-RED: rgba(250, 81, 81, .1);–weui-TAG-TEXT-ORANGE: rgba(250, 157, 59, .6);–weui-TAG-BACKGROUND-ORANGE: rgba(250, 157, 59, .1);–weui-TAG-TEXT-GREEN: rgba(6, 174, 86, .6);–weui-TAG-BACKGROUND-GREEN: rgba(6, 174, 86, .1);–weui-TAG-TEXT-BLUE: rgba(16, 174, 255, .6);–weui-TAG-BACKGROUND-BLUE: rgba(16, 174, 255, .1);–weui-TAG-TEXT-BLACK: rgba(255, 255, 255, .5);–weui-TAG-BACKGROUND-BLACK: rgba(255, 255, 255, .05)}}@media screen and (min-width:1024px){body:not(.pages_skin_pc) .wx-root[data-weui-theme=dark],body:not(.pages_skin_pc) body[data-weui-theme=dark]{–appmsgExtra-BG: #121212}}@media screen and (min-width:1024px){body:not(.pages_skin_pc)body:not(.pages_skin_pc){background:#191919;background:var(–weui-BG-2)}}@media screen and (min-width:1024px) and (prefers-color-scheme:dark){body:not(.pages_skin_pc) .wx-root[data-weui-mode=care]:not([data-weui-theme=light]),body:not(.pages_skin_pc) body[data-weui-mode=care]:not([data-weui-theme=light]){–weui-BG-0: #111;–weui-BG-1: #1e1e1e;–weui-BG-2: #191919;–weui-BG-3: #202020;–weui-BG-4: #404040;–weui-BG-5: #2c2c2c;–weui-FG-0: rgba(255, 255, 255, .85);–weui-FG-HALF: rgba(255, 255, 255, .65);–weui-FG-1: rgba(255, 255, 255, .55);–weui-FG-2: rgba(255, 255, 255, .35);–weui-FG-3: rgba(255, 255, 255, .1);–weui-FG-4: rgba(255, 255, 255, .15);–weui-FG-5: rgba(255, 255, 255, .1);–weui-RED: #fa5151;–weui-ORANGERED: #ff6146;–weui-ORANGE: #c87d2f;–weui-YELLOW: #cc9c00;–weui-GREEN: #74a800;–weui-LIGHTGREEN: #3eb575;–weui-BRAND: #07c160;–weui-BLUE: #10aeff;–weui-INDIGO: #1196ff;–weui-PURPLE: #8183ff;–weui-WHITE: rgba(255, 255, 255, .8);–weui-LINK: #7d90a9;–weui-TEXTGREEN: #259c5c;–weui-FG: #fff;–weui-BG: #000;–weui-TAG-TEXT-RED: rgba(250, 81, 81, .6);–weui-TAG-BACKGROUND-RED: rgba(250, 81, 81, .1);–weui-TAG-TEXT-ORANGE: rgba(250, 157, 59, .6);–weui-TAG-BACKGROUND-ORANGE: rgba(250, 157, 59, .1);–weui-TAG-TEXT-GREEN: rgba(6, 174, 86, .6);–weui-TAG-BACKGROUND-GREEN: rgba(6, 174, 86, .1);–weui-TAG-TEXT-BLUE: rgba(16, 174, 255, .6);–weui-TAG-BACKGROUND-BLUE: rgba(16, 174, 255, .1);–weui-TAG-TEXT-BLACK: rgba(255, 255, 255, .5);–weui-TAG-BACKGROUND-BLACK: rgba(255, 255, 255, .05)}}@media screen and (min-width:1024px) and (prefers-color-scheme:dark){body:not(.pages_skin_pc) .wx-root:not([data-weui-theme=light]),body:not(.pages_skin_pc) body:not([data-weui-theme=light]){–weui-BG-0: #111;–weui-BG-1: #1e1e1e;–weui-BG-2: #191919;–weui-BG-3: #202020;–weui-BG-4: #404040;–weui-BG-5: #2c2c2c;–weui-FG-0: rgba(255, 255, 255, .8);–weui-FG-HALF: rgba(255, 255, 255, .6);–weui-FG-1: rgba(255, 255, 255, .5);–weui-FG-2: rgba(255, 255, 255, .3);–weui-FG-3: rgba(255, 255, 255, .1);–weui-FG-4: rgba(255, 255, 255, .15);–weui-FG-5: rgba(255, 255, 255, .1);–weui-RED: #fa5151;–weui-ORANGERED: #ff6146;–weui-ORANGE: #c87d2f;–weui-YELLOW: #cc9c00;–weui-GREEN: #74a800;–weui-LIGHTGREEN: #3eb575;–weui-BRAND: #07c160;–weui-BLUE: #10aeff;–weui-INDIGO: #1196ff;–weui-PURPLE: #8183ff;–weui-WHITE: rgba(255, 255, 255, .8);–weui-LINK: #7d90a9;–weui-TEXTGREEN: #259c5c;–weui-FG: #fff;–weui-BG: #000;–weui-TAG-TEXT-RED: rgba(250, 81, 81, .6);–weui-TAG-BACKGROUND-RED: rgba(250, 81, 81, .1);–weui-TAG-TEXT-ORANGE: rgba(250, 157, 59, .6);–weui-TAG-BACKGROUND-ORANGE: rgba(250, 157, 59, .1);–weui-TAG-TEXT-GREEN: rgba(6, 174, 86, .6);–weui-TAG-BACKGROUND-GREEN: rgba(6, 174, 86, .1);–weui-TAG-TEXT-BLUE: rgba(16, 174, 255, .6);–weui-TAG-BACKGROUND-BLUE: rgba(16, 174, 255, .1);–weui-TAG-TEXT-BLACK: rgba(255, 255, 255, .5);–weui-TAG-BACKGROUND-BLACK: rgba(255, 255, 255, .05)}}@media screen and (min-width:1024px) and (prefers-color-scheme:dark){body:not(.pages_skin_pc) .wx-root:not([data-weui-theme=light]),body:not(.pages_skin_pc) body:not([data-weui-theme=light]){–appmsgExtra-BG: #121212}}@media(prefers-color-scheme:dark){body:not([data-weui-theme=light]).my_comment_empty_data{background-color:#111}}body,.wx-root{–weui-BG-6: rgba(0, 0, 0, .05);–weui-ACTIVE-MASK: rgba(0, 0, 0, .05)}body,.wx-root{–weui-REDORANGE: #ff6146;–weui-BG-0: #ededed;–weui-BG-1: #f7f7f7;–weui-BG-2: #fff;–weui-BG-3: #f7f7f7;–weui-BG-4: #4c4c4c;–weui-BG-5: #fff;–weui-FG-0: rgba(0, 0, 0, .9);–weui-FG-HALF: rgba(0, 0, 0, .9);–weui-FG-1: rgba(0, 0, 0, .55);–weui-FG-2: rgba(0, 0, 0, .3);–weui-FG-3: rgba(0, 0, 0, .1);–weui-FG-4: rgba(0, 0, 0, .15);–weui-FG-5: rgba(0, 0, 0, .05);–weui-RED: #fa5151;–weui-ORANGERED: #ff6146;–weui-ORANGE: #fa9d3b;–weui-YELLOW: #ffc300;–weui-GREEN: #91d300;–weui-LIGHTGREEN: #95ec69;–weui-BRAND: #07c160;–weui-BLUE: #10aeff;–weui-INDIGO: #1485ee;–weui-PURPLE: #6467f0;–weui-WHITE: #fff;–weui-LINK: #576b95;–weui-TEXTGREEN: #06ae56;–weui-FG: #000;–weui-BG: #fff;–weui-TAG-TEXT-RED: rgba(250, 81, 81, .6);–weui-TAG-BACKGROUND-RED: rgba(250, 81, 81, .1);–weui-TAG-TEXT-ORANGE: #fa9d3b;–weui-TAG-BACKGROUND-ORANGE: rgba(250, 157, 59, .1);–weui-TAG-TEXT-GREEN: #06ae56;–weui-TAG-BACKGROUND-GREEN: rgba(6, 174, 86, .1);–weui-TAG-TEXT-BLUE: #10aeff;–weui-TAG-BACKGROUND-BLUE: rgba(16, 174, 255, .1);–weui-TAG-TEXT-BLACK: rgba(0, 0, 0, .5);–weui-TAG-BACKGROUND-BLACK: rgba(0, 0, 0, .05)}body,.wx-root{–weui-BG-0: #ededed;–weui-BG-1: #f7f7f7;–weui-BG-2: #fff;–weui-BG-3: #f7f7f7;–weui-BG-4: #4c4c4c;–weui-BG-5: #fff;–weui-FG-0: rgba(0, 0, 0, .9);–weui-FG-HALF: rgba(0, 0, 0, .9);–weui-FG-1: rgba(0, 0, 0, .55);–weui-FG-2: rgba(0, 0, 0, .3);–weui-FG-3: rgba(0, 0, 0, .1);–weui-FG-4: rgba(0, 0, 0, .15);–weui-FG-5: rgba(0, 0, 0, .05);–weui-RED: #fa5151;–weui-ORANGERED: #ff6146;–weui-ORANGE: #fa9d3b;–weui-YELLOW: #ffc300;–weui-GREEN: #91d300;–weui-LIGHTGREEN: #95ec69;–weui-BRAND: #07c160;–weui-BLUE: #10aeff;–weui-INDIGO: #1485ee;–weui-PURPLE: #6467f0;–weui-WHITE: #fff;–weui-LINK: #576b95;–weui-TEXTGREEN: #06ae56;–weui-FG: #000;–weui-BG: #fff;–weui-TAG-TEXT-RED: rgba(250, 81, 81, .6);–weui-TAG-BACKGROUND-RED: rgba(250, 81, 81, .1);–weui-TAG-TEXT-ORANGE: #fa9d3b;–weui-TAG-BACKGROUND-ORANGE: rgba(250, 157, 59, .1);–weui-TAG-TEXT-GREEN: #06ae56;–weui-TAG-BACKGROUND-GREEN: rgba(6, 174, 86, .1);–weui-TAG-TEXT-BLUE: #10aeff;–weui-TAG-BACKGROUND-BLUE: rgba(16, 174, 255, .1);–weui-TAG-TEXT-BLACK: rgba(0, 0, 0, .5);–weui-TAG-BACKGROUND-BLACK: rgba(0, 0, 0, .05)}.wx-root,body{–weui-BTN-ACTIVE-MASK: rgba(0, 0, 0, .1)}.wx-root,body{–weui-BTN-DEFAULT-ACTIVE-BG: #e6e6e6}.wx-root,body{–weui-DIALOG-LINE-COLOR: rgba(0, 0, 0, .1)}.wx-root,body{–weui-BG-COLOR-ACTIVE: #ececec}@media(prefers-color-scheme:dark){.wx-root:not([data-weui-theme=light]),body:not([data-weui-theme=light]){–weui-BTN-ACTIVE-MASK: rgba(255, 255, 255, .1)}}@media(prefers-color-scheme:dark){.wx-root:not([data-weui-theme=light]),body:not([data-weui-theme=light]){–weui-BTN-DEFAULT-ACTIVE-BG: rgba(255, 255, 255, .126)}}@media(prefers-color-scheme:dark){.wx-root:not([data-weui-theme=light]),body:not([data-weui-theme=light]){–weui-DIALOG-LINE-COLOR: rgba(255, 255, 255, .1)}}@media(prefers-color-scheme:dark){.wx-root:not([data-weui-theme=light]),body:not([data-weui-theme=light]){–APPMSGCARD-BG: #1E1E1E}}@media(prefers-color-scheme:dark){.wx-root:not([data-weui-theme=light]),body:not([data-weui-theme=light]){–APPMSGCARD-LINE-BG: rgba(255, 255, 255, .07)}}@media(prefers-color-scheme:dark){.wx-root:not([data-weui-theme=light]),body:not([data-weui-theme=light]){–weui-BG-COLOR-ACTIVE: #373737}}@media(prefers-color-scheme:dark){.wx-root:not([data-weui-theme=light]),body:not([data-weui-theme=light]){–weui-BG-6: rgba(255, 255, 255, .1);–weui-ACTIVE-MASK: rgba(255, 255, 255, .1)}}@media(prefers-color-scheme:dark){.wx-root:not([data-weui-theme=light]),body:not([data-weui-theme=light]){–weui-REDORANGE: #ff6146;–weui-BG-0: #111;–weui-BG-1: #1e1e1e;–weui-BG-2: #191919;–weui-BG-3: #202020;–weui-BG-4: #404040;–weui-BG-5: #2c2c2c;–weui-FG-0: rgba(255, 255, 255, .8);–weui-FG-HALF: rgba(255, 255, 255, .6);–weui-FG-1: rgba(255, 255, 255, .5);–weui-FG-2: rgba(255, 255, 255, .3);–weui-FG-3: rgba(255, 255, 255, .1);–weui-FG-4: rgba(255, 255, 255, .15);–weui-FG-5: rgba(255, 255, 255, .1);–weui-RED: #fa5151;–weui-ORANGERED: #ff6146;–weui-ORANGE: #c87d2f;–weui-YELLOW: #cc9c00;–weui-GREEN: #74a800;–weui-LIGHTGREEN: #3eb575;–weui-BRAND: #07c160;–weui-BLUE: #10aeff;–weui-INDIGO: #1196ff;–weui-PURPLE: #8183ff;–weui-WHITE: rgba(255, 255, 255, .8);–weui-LINK: #7d90a9;–weui-TEXTGREEN: #259c5c;–weui-FG: #fff;–weui-BG: #000;–weui-TAG-TEXT-RED: rgba(250, 81, 81, .6);–weui-TAG-BACKGROUND-RED: rgba(250, 81, 81, .1);–weui-TAG-TEXT-ORANGE: rgba(250, 157, 59, .6);–weui-TAG-BACKGROUND-ORANGE: rgba(250, 157, 59, .1);–weui-TAG-TEXT-GREEN: rgba(6, 174, 86, .6);–weui-TAG-BACKGROUND-GREEN: rgba(6, 174, 86, .1);–weui-TAG-TEXT-BLUE: rgba(16, 174, 255, .6);–weui-TAG-BACKGROUND-BLUE: rgba(16, 174, 255, .1);–weui-TAG-TEXT-BLACK: rgba(255, 255, 255, .5);–weui-TAG-BACKGROUND-BLACK: rgba(255, 255, 255, .05)}}@media(prefers-color-scheme:dark){.wx-root:not([data-weui-theme=light]),body:not([data-weui-theme=light]){–discussInput-BG: rgba(255, 255, 255, .03)}}@media(prefers-color-scheme:dark){.wx-root:not([data-weui-theme=light]),body:not([data-weui-theme=light]){–nickName-FG: #959595}}@media(prefers-color-scheme:dark){.wx-root:not([data-weui-theme=light]),body:not([data-weui-theme=light]){–weui-BG-0: #111;–weui-BG-1: #1e1e1e;–weui-BG-2: #191919;–weui-BG-3: #202020;–weui-BG-4: #404040;–weui-BG-5: #2c2c2c;–weui-FG-0: rgba(255, 255, 255, .8);–weui-FG-HALF: rgba(255, 255, 255, .6);–weui-FG-1: rgba(255, 255, 255, .5);–weui-FG-2: rgba(255, 255, 255, .3);–weui-FG-3: rgba(255, 255, 255, .1);–weui-FG-4: rgba(255, 255, 255, .15);–weui-FG-5: rgba(255, 255, 255, .1);–weui-RED: #fa5151;–weui-ORANGERED: #ff6146;–weui-ORANGE: #c87d2f;–weui-YELLOW: #cc9c00;–weui-GREEN: #74a800;–weui-LIGHTGREEN: #3eb575;–weui-BRAND: #07c160;–weui-BLUE: #10aeff;–weui-INDIGO: #1196ff;–weui-PURPLE: #8183ff;–weui-WHITE: rgba(255, 255, 255, .8);–weui-LINK: #7d90a9;–weui-TEXTGREEN: #259c5c;–weui-FG: #fff;–weui-BG: #000;–weui-TAG-TEXT-RED: rgba(250, 81, 81, .6);–weui-TAG-BACKGROUND-RED: rgba(250, 81, 81, .1);–weui-TAG-TEXT-ORANGE: rgba(250, 157, 59, .6);–weui-TAG-BACKGROUND-ORANGE: rgba(250, 157, 59, .1);–weui-TAG-TEXT-GREEN: rgba(6, 174, 86, .6);–weui-TAG-BACKGROUND-GREEN: rgba(6, 174, 86, .1);–weui-TAG-TEXT-BLUE: rgba(16, 174, 255, .6);–weui-TAG-BACKGROUND-BLUE: rgba(16, 174, 255, .1);–weui-TAG-TEXT-BLACK: rgba(255, 255, 255, .5);–weui-TAG-BACKGROUND-BLACK: rgba(255, 255, 255, .05)}}@media(prefers-color-scheme:dark){.wx-root:not([data-weui-theme=light]),body:not([data-weui-theme=light]){–appmsgExtra-BG: #121212}}@media(prefers-color-scheme:dark){body:not([data-weui-theme=light]) .rich_media_content img:not(.wx_img_placeholder){filter:brightness(.8)}}@media screen and (min-width:1024px){body:not(.pages_skin_pc) :root{–appmsgPageGap: 20px;–appmsgPageBottomGap: 40px}}:root{–articleFontsize: 17px}:root{–sab: env(safe-area-inset-bottom)}:root{–wxBorderAvatarRatio: 3}:root{–discussPageGap: 20px}:root{–immersive-safe-bottom: env(safe-area-inset-bottom)}:root{–appmsgPageGap: 20px;–appmsgPageBottomGap: 40px}.rich_media_content p{clear:both;min-height:1em}td p{margin:0;padding:0}



















暂无评论内容