叭楼,新房带看,二手房代办过户,望京二手房精选房源,您置业的小管家。
01.西城率先止跌转d
上周我们开了两场学区专场z播,反响很不错
最近也在全力给我们的委托人选房子,发现现在部分房源价格已经开始反弹了
其中西城的成交表现尤为突出,z幅最明显
本以为年后小阳春房j才会反弹,没成想市场现在就开始暗暗蓄力了
都想抢跑在明年的小阳春之前下定
从数据上看,目前西城有三个商圈已经止跌并且开始小幅反弹

其中广外片区的天宁寺环比上月z了0.32%
陶白片区的右安门内环比上月z了0.24%
陶白片区的陶然亭环比上月z了0.13%
02.陶白 广外强势回归
三个率先上z的片区都不是我们传统观念里的强势能片区,反而是学区属性稍弱的两个片区
陶白片区

陶白在西城属于第三梯队,在西城的学校只能算是中上等
但最近两年随着顶级学区屡屡B雷,陶白便成了香饽饽
家长们更注重追求学区属性和居住品质的均衡性
与其牺牲居住品质去博一个不确定的学位,不如直接一次到位,学区和小区两手抓
在这种双重需求下,陶白便悄然居上
陶白的买入逻辑是核心区+学区均衡+次新
区域内的八中附小(80%比例直升北京八中)、陶然亭小学(80%比例直升北师大附中)、宣师一附小都是很不错的选择
八中附小
原名福州馆小学八中附小原名是福州馆小学,2015年更名挂牌,成为北京八中附属小学
学校整体规模较小,与其他重点中学相比,没有突出的师资和硬件设施
但是80%直升北京八中,还是很香的,随着中信城地块的建设完成,硬件设施会得到大大改善了
目前学位紧张,731之后购买的会被调剂

陶然亭小学
位于龙泉胡同,周边都是旧城改造拆迁区海
小学一年级借用的宣武少年宫,剩下年级都在本校
但是80%直升北师大附中南校区,所以也是很受家长们的欢迎

宣师一附小
宣师一附小是老宣武传统优质校,原二流一类区重点学校
老宣武的时候实验一小第一,宣师一第二,非直升校并且是政保生的重灾区
老师严格,学校成绩名列前茅,不用担心入坑
但是731之后基本上都是调剂
除了学校实力,小区品质也尤为重要,在全市房价大面积回调的趋势下
西城率先有了回暖趋势,比如西城的陶然北岸
陶然北岸是陶白片区的老牌学区房,也是陶白乃至西城的标杆次新,纯商品房
共计15栋住宅楼,以塔楼为主,封闭式管理,内部人车分流,目前均价15W/平

作为西城的标杆次新,一直以来z幅都不错
虽然前段时间房j有小幅回调,但随着新一年学区房热度四起
陶然北岸的价格又开始反弹
其次,陶然北岸还可以直升八中(全北京排名前五的中学)
相比于金德月顶级学区的学区房动辄20W/平的高价,陶白的次新算是很有性价比了
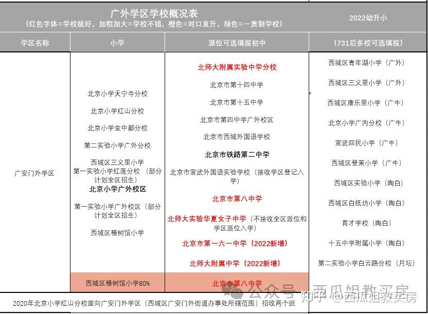
广外片区

广外片区属于西城的第四梯队
虽然片区内的学校一般,但因为区域内楼龄新的房子多且便宜(相较于西城其他片区),广外的热度也在逐年升高
广外片区的北小广外还算不错
04年8月北京小学广外分校创建,原为北京小学留学生部
2006年开始对外招生,2012年改名为北京小学分校并换牌
师资和北京小学本部共享,学科重点是轮换制,在本校和分校之间轮换教学
实打实的北小大力扶持的学校,所以在广外片区算是首选
还有市教委的家属楼,市教委的孩子都在那里上学,教学质量相当不错
但是小升初是在广外和广牛两个学区派位
其次华夏女中也是很拿得出的牛小,但这个学校是全是点招,且仅限女生
北小广外虽强,但对应的小区都是老破小,选择余地不大,成交量较大的就是红莲北里和马连道中里
广外之所以能成为西城成交量最高的片区,主要还是因为广外的学区房上车门槛低
像大家耳熟能详的学区上车神盘荣丰2008就在广外
楼龄新、体量大、总价低,一直以来成交量稳居西城第一
但是近年来荣丰的开间和一居z幅走势不容客观

如果是对于楼龄和居住体验有要求的话,片区内的红山世家和玺源台也很不错
03.买房建议
从现有数据来看,西城的房子已经开始小幅反弹了
随着今年学区房需求日渐流入市场,开年之后的小阳春,房价一定会有更明显上涨
1)对于现在热度过高的板块保持警惕
短期内需求过旺、资金流入过多,会有买贵高位站岗的风险
也就是大家常说的削谷填峰,一不小心就买在了峰值
2)学位占坑房谨慎购入
尤其小面积的学区占坑房未来市场会越来越小
随着学区属性渐弱及大家对居住品质的追求逐步升高,小户型的需求量减少,供过于求
学位用完之后,很容易砸手里
3)房价开始反弹,有需求可提前下定
从目前反应的数据来看,市场已有小幅度的回暖
如果有刚性需求或学区需求,可以在前年下定,避开年后的小阳春。
声明:本站内容来源于网络或叭楼会员发布,叭楼只作为信息发布平台,版权归原作者所有,本站不承担任何图片、内容、观点等内容版权问题,如对内容有歧义,可第一时间联系本站管理员发送邮件8309272@qq.com或者扫码微信沟通,经核实后我们会第一时间删除。



















暂无评论内容