叭楼,新房带看,二手房代办过户,望京二手房精选房源,您置业的小管家。

今日要闻
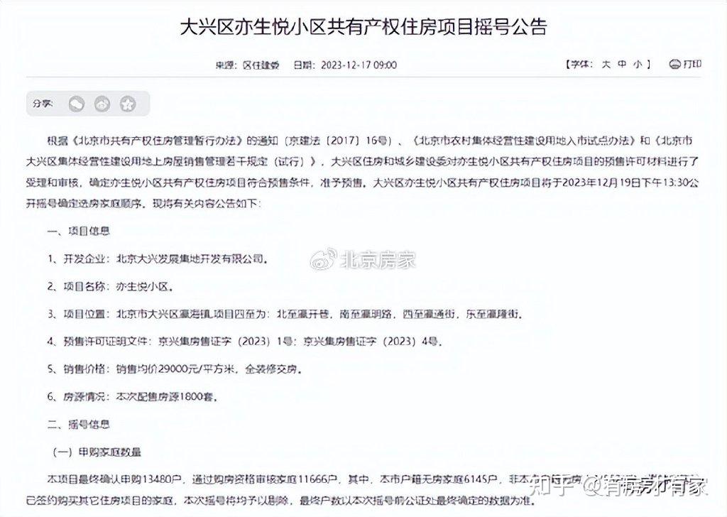
就在今天大兴亦生悦共有产权房项目发布了摇号公告,12月19日下午正式摇号选房,确认申购13480户,通过资格审核家庭11666户,其中本市家庭6145户,非本市家庭5521户。

该项目的摇号势必会影响到它的竞争对手星光里星筑的选房,后者16日开始正式选房,持续到24日才会结束选房工作。

亦生悦共1800套房,分ABC三个区域。虽然通过审核人数达到了1.1万,不过因供应房源数大,与星光里重复度高。小编认为人人有机会选房。
亦生悦对比星光里,优点是:地暖,不过在得房率方面略低。而且开发商在运营经验方面不如星光里,但也属于国企,不用担心“暴雷”。

同样是全装修交付,小编去现场看过了,各方面都对得起29000元/平的价格。从一个上车的角度来说,值得各位粉丝考虑。

在户型方面,亦生悦与星光里一样优秀。比如小编这个最喜欢的89平三居,四间房朝南,送2个大飘窗。采光效果非常好,加上地暖设计,相信冬天也会非常暖和。
星光里采取了线上选房的方式,不知亦生悦如何选择?目前的政策支持同时申请多个共有产权房,但最终只能选择1个。后续选房以及攻略请及时关注我们的消息。


今天的内容就结束了,更多精彩内容请关注我知乎账号。
微信搜索公众号:有房才有家,关注公众号,不定期更新进度。
微信搜索小程序:有房才有家,关注小程序,事实更新小区动态。
想了解更多有关踩盘的内容敬请关注有房才有家,更多精彩房产资讯等您来看!
声明:本站内容来源于网络或叭楼会员发布,叭楼只作为信息发布平台,版权归原作者所有,本站不承担任何图片、内容、观点等内容版权问题,如对内容有歧义,可第一时间联系本站管理员发送邮件8309272@qq.com或者扫码微信沟通,经核实后我们会第一时间删除。





















暂无评论内容