界面新闻记者 |
在地产圈素来以品质著称的新加坡房企仁恒置地(Z25.SI),近期却陷入了“质量门”风波。
出问题的是位于上海杨浦的红盘仁恒海上源。当初销售均价接近12万元/平方米,奔着仁恒品质的业主近期开了个失望的盲盒——“波浪海上源”,即项目外立面的铝板凹凸不平。
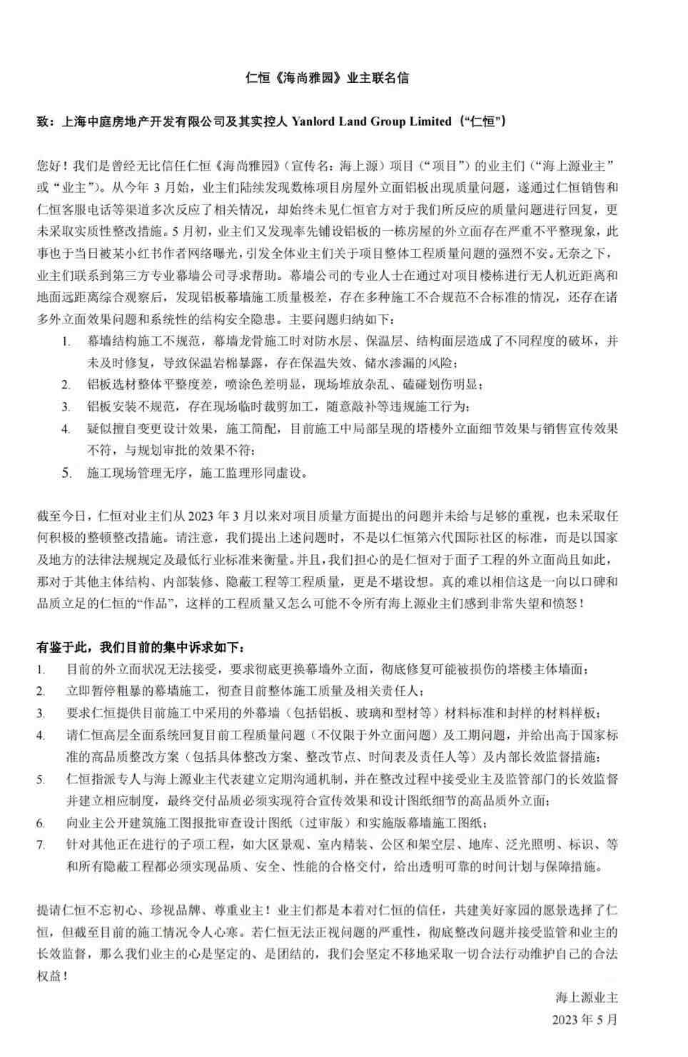
据界面新闻获取的一份仁恒海上源业主联名信,从今年3月份开始,业主们便陆续发现数栋项目房屋外立面铝板出现质量问题,铝板选材整体平整度差,喷涂色差明显;此外幕墙龙骨施工时对防水层、保温层、结构层面等造成了不同程度的破坏,未及时修复。

5月初,业主们再发现率先铺设铝板的一栋房屋外立面存在严重不平整现象。这张“波浪海上源”的图片在社交平台广泛传播,引发关注,最终业主们等来了一封仁恒置地的道歉信。
5 月 22 日,仁恒海上源官方微信发布《仁恒海上源项目致业主的一封信》,项目开发商上海中庭房地产开发有限公司针对项目部分“减配”、幕墙龙骨施工规范、幕墙平整度、外墙 “孔洞”导致渗漏水等问题进行了回应,随后还附上海上源项目幕墙专篇,强调“符合国家标准”。

10天后,仁恒海上源发出第二封致业主信,“项目幕墙铝板施工尚未正式完工,完工前公司将在确保符合相关规范要求的基础上,全力提升施工精确度。”
“他们没发道歉信,那不是道歉信,到现在依旧毫无整改进展。”仁恒海上源业主方芷向界面新闻表示,自己是在去年项目第三批开盘才买到了仁恒海上源,当时入围积分已从首开的50.68分涨到了72.16分。

作为仁恒海上源业主之一,李明同样很失望。“相信仁恒的品质,凭着非仁恒不买的决心,想尽办法四期终于上车,但看到铝板的波浪纹,仁恒也不仁了。”
李明表示,这些都是明面上的质量问题,看不到的内部装修、隐蔽工程又会是怎样,十分令人担忧。难道这就是仁恒在上海打造的第六代国际化社区么?
“全面拆除所有波浪铝板,然后重贴保证无波浪。”这是不少仁恒海上源业主目前的诉求。

作为2022年上海最受市场关注度的楼盘之一,随着第四批房源于8月18日售罄,入围分达84.5分,267天内仁恒海上源的1162套房源全部卖完。
得益于仁恒海上源的销售成绩,仁恒置地在2022年上海房企销售榜中以402.05亿元的全口径销售额排名第二,仅次于招商蛇口。其中,四开四罄的仁恒海上源,销售额就占了207亿元。
凭借着上海的销售成绩,仁恒置地2022年又以651亿销售额位居克而瑞榜单第27位,成功晋级行业30强,2021年的排名还在第56位。
这是作为继浦东仁恒公园世纪后,又一个由仁恒置地独立开发的项目。仁恒海上源当初一经面世,就在市场上受到极大关注度。据东方公证处网站上显示,仁恒海上源第1-4批次,共累计4750组有效意向客户(包含小筹客户)。
自1993年进驻上海以来,仁恒置地在30年来仅推出了十余个高端住宅项目。“慢功精做”的节奏让仁恒项目在不少购房者心中有了加分项。
只是如今,仁恒置地也因为项目质量问题导致品牌遭受质疑。
而且,几乎是同一时间段,仁恒置地内部还被传出大幅裁员。
一名了解仁恒置地的相关人士告诉界面新闻,仁恒置地近期在缩小规模,苏州公司正面临大幅裁员。
有市场消息称,仁恒置地苏州公司所辖(苏州事业部、锡常事业部、通盐事业部)事业部取消营销总编制,只保留项目营销经理和销售人员;此外,各个事业部总降为项目总,辖区内项目总调整为工程经理。
据了解,仁恒置地苏州公司营销中心40余人的销售、策划管理人员,在一周之内只剩下10余人。
“虽然上海和苏州合并了,但具体业务还是分开的。”一名仁恒置地相关员工向界面新闻表示。
还有仁恒置地员工告诉界面新闻, “不只是苏州,所有区域公司都在优化,包括集团。”
6月14日,界面新闻多次致电仁恒置地内部相关人士,均被挂断。截至目前,仁恒置地未对此事作出相关回应。
很明显,这家向来以稳健在市场立足的新加坡房企,在行业调整周期中也不得不“减速”。
早在今年3月1日,仁恒置地主席兼总裁钟声坚对外宣布,今年不再分红,在土储战略上也将更为审慎,“哪里比较安全、哪里有钱赚,我们就往哪里投资。”这意味着,仁恒置地较以往会更谨慎,如今的战略收缩、组织优化都只是顺势而为。
彼时,钟声坚还表示,仁恒置地把南京、成都和武汉公司合并到南京公司,上海公司把苏州和杭州公司合并在一起,北方则把天津、沈阳、济南合并成一个公司。“今年还要把珠海、深圳和海口合并成一个公司。”
这与去年受大环境影响,公司收入大减有关。2022年仁恒置地实现收入287.21亿元,2021年同期为348.32亿元,同比下滑17.6%;2022年利润为25.79亿元,同比降了36.24%。
不仅如此,擅长小股操盘和代建的仁恒置地,也面临粮草告急。
财报数据显示,2022年全年仁恒置地拿地金额仅20.23亿元,待开发的资产规模由2021年的99.19亿元下滑至2022年的22.57亿元。
从2022年仁恒置地的土储结构来看,有58%来自南京和珠海,其中南京占绝大部分。策略从之前的押注上海,转变为押注门槛更低的南京。在占据仁恒置地销售主力的上海,上一次公开拿地还是两年前。
不过,与绝大多数房企一样,仁恒置地似乎并不想轻易放弃上海战场。
接下来,仁恒置地将会以何种方式在上海展开布局,又将会有怎样的项目呈现给市场,届时购房者是否还会继续认可仁恒置地品牌,这在一定程度上也取决于仁恒海上源最终的整改表现。
界面新闻记者 |
在地产圈素来以品质著称的新加坡房企仁恒置地(Z25.SI),近期却陷入了“质量门”风波。
出问题的是位于上海杨浦的红盘仁恒海上源。当初销售均价接近12万元/平方米,奔着仁恒品质的业主近期开了个失望的盲盒——“波浪海上源”,即项目外立面的铝板凹凸不平。
据界面新闻获取的一份仁恒海上源业主联名信,从今年3月份开始,业主们便陆续发现数栋项目房屋外立面铝板出现质量问题,铝板选材整体平整度差,喷涂色差明显;此外幕墙龙骨施工时对防水层、保温层、结构层面等造成了不同程度的破坏,未及时修复。

5月初,业主们再发现率先铺设铝板的一栋房屋外立面存在严重不平整现象。这张“波浪海上源”的图片在社交平台广泛传播,引发关注,最终业主们等来了一封仁恒置地的道歉信。
5 月 22 日,仁恒海上源官方微信发布《仁恒海上源项目致业主的一封信》,项目开发商上海中庭房地产开发有限公司针对项目部分“减配”、幕墙龙骨施工规范、幕墙平整度、外墙 “孔洞”导致渗漏水等问题进行了回应,随后还附上海上源项目幕墙专篇,强调“符合国家标准”。

10天后,仁恒海上源发出第二封致业主信,“项目幕墙铝板施工尚未正式完工,完工前公司将在确保符合相关规范要求的基础上,全力提升施工精确度。”
“他们没发道歉信,那不是道歉信,到现在依旧毫无整改进展。”仁恒海上源业主方芷向界面新闻表示,自己是在去年项目第三批开盘才买到了仁恒海上源,当时入围积分已从首开的50.68分涨到了72.16分。

作为仁恒海上源业主之一,李明同样很失望。“相信仁恒的品质,凭着非仁恒不买的决心,想尽办法四期终于上车,但看到铝板的波浪纹,仁恒也不仁了。”
李明表示,这些都是明面上的质量问题,看不到的内部装修、隐蔽工程又会是怎样,十分令人担忧。难道这就是仁恒在上海打造的第六代国际化社区么?
“全面拆除所有波浪铝板,然后重贴保证无波浪。”这是不少仁恒海上源业主目前的诉求。

作为2022年上海最受市场关注度的楼盘之一,随着第四批房源于8月18日售罄,入围分达84.5分,267天内仁恒海上源的1162套房源全部卖完。
得益于仁恒海上源的销售成绩,仁恒置地在2022年上海房企销售榜中以402.05亿元的全口径销售额排名第二,仅次于招商蛇口。其中,四开四罄的仁恒海上源,销售额就占了207亿元。
凭借着上海的销售成绩,仁恒置地2022年又以651亿销售额位居克而瑞榜单第27位,成功晋级行业30强,2021年的排名还在第56位。
这是作为继浦东仁恒公园世纪后,又一个由仁恒置地独立开发的项目。仁恒海上源当初一经面世,就在市场上受到极大关注度。据东方公证处网站上显示,仁恒海上源第1-4批次,共累计4750组有效意向客户(包含小筹客户)。
自1993年进驻上海以来,仁恒置地在30年来仅推出了十余个高端住宅项目。“慢功精做”的节奏让仁恒项目在不少购房者心中有了加分项。
只是如今,仁恒置地也因为项目质量问题导致品牌遭受质疑。
而且,几乎是同一时间段,仁恒置地内部还被传出大幅裁员。
一名了解仁恒置地的相关人士告诉界面新闻,仁恒置地近期在缩小规模,苏州公司正面临大幅裁员。
有市场消息称,仁恒置地苏州公司所辖(苏州事业部、锡常事业部、通盐事业部)事业部取消营销总编制,只保留项目营销经理和销售人员;此外,各个事业部总降为项目总,辖区内项目总调整为工程经理。
据了解,仁恒置地苏州公司营销中心40余人的销售、策划管理人员,在一周之内只剩下10余人。
“虽然上海和苏州合并了,但具体业务还是分开的。”一名仁恒置地相关员工向界面新闻表示。
还有仁恒置地员工告诉界面新闻, “不只是苏州,所有区域公司都在优化,包括集团。”
6月14日,界面新闻多次致电仁恒置地内部相关人士,均被挂断。截至目前,仁恒置地未对此事作出相关回应。
很明显,这家向来以稳健在市场立足的新加坡房企,在行业调整周期中也不得不“减速”。
早在今年3月1日,仁恒置地主席兼总裁钟声坚对外宣布,今年不再分红,在土储战略上也将更为审慎,“哪里比较安全、哪里有钱赚,我们就往哪里投资。”这意味着,仁恒置地较以往会更谨慎,如今的战略收缩、组织优化都只是顺势而为。
彼时,钟声坚还表示,仁恒置地把南京、成都和武汉公司合并到南京公司,上海公司把苏州和杭州公司合并在一起,北方则把天津、沈阳、济南合并成一个公司。“今年还要把珠海、深圳和海口合并成一个公司。”
这与去年受大环境影响,公司收入大减有关。2022年仁恒置地实现收入287.21亿元,2021年同期为348.32亿元,同比下滑17.6%;2022年利润为25.79亿元,同比降了36.24%。
不仅如此,擅长小股操盘和代建的仁恒置地,也面临粮草告急。
财报数据显示,2022年全年仁恒置地拿地金额仅20.23亿元,待开发的资产规模由2021年的99.19亿元下滑至2022年的22.57亿元。
从2022年仁恒置地的土储结构来看,有58%来自南京和珠海,其中南京占绝大部分。策略从之前的押注上海,转变为押注门槛更低的南京。在占据仁恒置地销售主力的上海,上一次公开拿地还是两年前。
不过,与绝大多数房企一样,仁恒置地似乎并不想轻易放弃上海战场。
接下来,仁恒置地将会以何种方式在上海展开布局,又将会有怎样的项目呈现给市场,届时购房者是否还会继续认可仁恒置地品牌,这在一定程度上也取决于仁恒海上源最终的整改表现。
声明:本站内容来源于网络或叭楼会员发布,叭楼只作为信息发布平台,版权归原作者所有,本站不承担任何图片、内容、观点等内容版权问题,如对内容有歧义,可第一时间联系本站管理员发送邮件8309272@qq.com或者扫码微信沟通,经核实后我们会第一时间删除。



















暂无评论内容